搜索
首页
组织机构
新闻动态
通知公告
政策法规
理论研究
专栏宣介
研讨交流
经验典型
项目活动
教育培训
宣教资料
影视纵览
协作伙伴
党建园地
首页
> 乡村振兴与ESG >
信息动态
>
正文
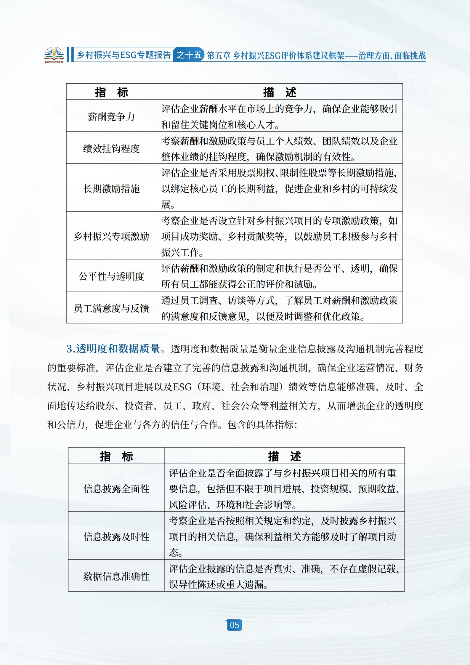
【乡村振兴与ESG专题报告】之十五:第五章 乡村振兴ESG评价体系建议框架——治理方面、面临挑战
2025-12-09 来源: 全国乡村振兴宣传教育中心
作者:
字号:
[大]
[中]
[小]
分享到:
新浪
相关附件:
扫一扫在手机打开当前页